详情描述,余姚婚庆司仪培训机构,余姚婚庆主持人培训学校,余姚婚庆司仪培训学校,余姚婚
庆司仪培训班,余姚主持人培训学校,余姚婚庆主持人培训
禾智培训,渐渐不知不觉地彼此接近。从好友到恋人,真正的感受是不远的。从你喜欢他的那一
刻起,也许他那时也喜欢你。随着爱情的节奏,往往可以演奏出最和谐,最美的乐章。你需要什
么真爱?一起需要两个人轻松愉快而没有压力。没有你,明天不值得等待,昨天是不值得回忆的。
我们爱一个人作为这个世界与我们对抗的人质。我爱你,就是把自己交给你,作为你的人质,从
此你伤害了我的权力,
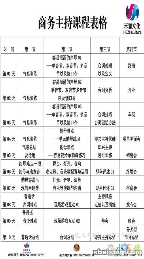
禾智培训,在专业职业培训课程设置方面,都秉承着以专业理论与舞台实践想结合为基础,以市
场演出检验为标尺的经营理念。对于课程方面,我们一直坚持为学员提供详细的课程表,每天每
个课时上什么科目都写的清楚。坚决不会给学生提供所谓授课大纲。在学生结业后,禾智有自己
完善并全面的各大搜索引擎推广系统与技术。让学生放心学习,开心接演出或就业。
对于婚礼主持与商务主持课程,我们采用上午学习,下午自习练习按约定时间交作业的方式。在
短时间内让学生迅速掌握婚礼主持以及各类商业主持的方法与技巧。当然,对于现场的彩排,主
持人以及新人台位,每个环节音乐与台词编辑等都会提供完善教学方法并是经过上千场演出市场
验证的并得到新人以及客户的好评。对于,主持方面的策划以及现场道具认知以及婚礼或商务演
出礼仪等在教学过程中都有完美的体现。
学生切记以下选择机构的要:
对于主持类学生学习来讲,首先看详细课程表,就是每天每个课时介绍很明晰的表格。千万不要
相信所谓的授课大纲,这个只是老师安排教学计划的其中一个依据。对于,每天写一段字的“课
程表”,学生无法对自己所学内容进行检验。
对于主持类学生后期推广来说,勿信加演出群等等。群里那么多的成熟主持人为什么用新人呢!
直接可以问培训机构,你们是否做了大型搜索引擎首页演出推广。如果说有,直接问培训机构要
演出关键词,进行引擎搜索看是否在首页。千万不要用对方机构名称搜索,因为这样的词,不用
做推广都可以搜索到。
商务主持人培训
总课时:40课时
班级人数:1对5
培训对象:热爱商业演出或综艺娱乐主持及大型企业内部主持人专业素质,能力等需要提高的人
士。
商务主持培训课程内容:气息,发音,普通话纠正,台词技巧,即兴主持逻辑思维构架,规定情
境主持(晚会,年会,终端会,招商会等主持以及策划等)
商务主持培训教材:
1.普通话培训测试指南
2.教师自编教材(初级)
司仪培训
总课时:42课时
课程内容:气息、发音、新人彩排,各个环节台词编辑以及音乐选择技巧,即兴主持逻辑思维构
架各类型婚礼主持策划等。
您将获得:
签署培训质量保证协议;
推荐加入主持团队;
赠送46G音乐以及婚礼策划、台词等;
协助学生拍摄婚礼现场视频仪式部分;
各种大型搜索引擎及专业大型婚礼网站宣传推广。
演讲口才培训
总课时:24课时
班级人数:1对5
培训对象:帮助不善于表达的人提高沟通以及语言组织技巧、使表达自然流畅。面对领导专家讲
话,求职面试时心态稳定,应答有思路。提升讲师授课技巧使内容更加丰富,语言更具渲染力以
及号召性。最终实现自我价值以及提升现场销售额。
演讲口才培训课程内容:气息、发音以及普通话纠正、演讲与口才台词技巧、演讲口才逻辑思维
构架,即兴演讲以及保健品、美业、产品等讲师PPT制作以及授课技巧等。
禾智报名热线:13456818279(小智老师-微信同步)
禾智报名QQ:2592885563
禾智主持策划培训机构官网:www.xiaozhipeixun.com
禾智培训地址:杭州市拱墅区祥园路38号浙江日报社印务西楼

押车和不压车,房抵,信用贷,银行贷款,放款快,私人和个人借款

押车和不压车,房抵,信用贷,银行贷款,放款快,私人和个人借款

押车和不压车,房抵,信用贷,银行贷款,放款快,私人和个人借款

房子位于天水郡东煜广场10号楼,15层,东边户。南北通透,三室两厅一厨两卫,现在还是毛坯房“可按需装修、无改造成本”。房子附近小学中学都有学区优势突出;靠近秦州商圈、天水汽车站等交通便利地段。房子可以

天水市回收冬虫夏草(礼品白燕窝干黑海参)联系时{V话《1》3699《1》2222《1》同号}关键词价格:价格除了受当前市场行情主导外还要看干度、颜色、规格、数量、几级品、和产地而定。包括断条、穿条、死

天水市回收冬虫夏草132《4005》0001看好坏定价格=[地址:本市范围内一律登门面议。价格:按产地、品牌、质量、规格、日期、数量以质论价,一般回收克价在88元至238元不等。同仁堂品牌价格比较高些

常年上门回收抵押车,按揭车分期车,不能过户车。只要车辆在您本人名下,就是您自己的车,想怎么卖就怎么卖,不要在乎别人的看法。因为车辆有按揭不能过户,卖了以后还是在您名下,以后车辆出了交通事故怎么办?出现

常年上门回收抵押车,按揭车分期车,不能过户车。只要车辆在您本人名下,就是您自己的车,想怎么卖就怎么卖,不要在乎别人的看法。因为车辆有按揭不能过户,卖了以后还是在您名下,以后车辆出了交通事故怎么办?出现

本人常年在本市各区高价上门回收抵押车,按揭车,分期车,各种原因导致不能过户车,违章多漏检车,保全锁定车,各种高中低端轿车,SUV,MPV,硬派越野车,各种新能源电动车,预约出租车,箱货及平板车,风雨无

全国各地高价上门回收抵押车联系方式,收按揭车分期车,各种原因导致不能过户车。您是不是有这方面的车辆要处理呢?接下来就让我给你普及一下抵押车回收方面的知识吧!首先我们来了解一下抵押车的回收标准。一种来源

常年上门回收抵押车,按揭车分期车,不能过户车。只要车辆在您本人名下,就是您自己的车,想怎么卖就怎么卖,不要在乎别人的看法。因为车辆有按揭不能过户,卖了以后还是在您名下,以后车辆出了交通事故怎么办?出现

常年上门回收抵押车,按揭车分期车,不能过户车。只要车辆在您本人名下,就是您自己的车,想怎么卖就怎么卖,不要在乎别人的看法。因为车辆有按揭不能过户,卖了以后还是在您名下,以后车辆出了交通事故怎么办?出现

常年上门回收抵押车,按揭车分期车,不能过户车。只要车辆在您本人名下,就是您自己的车,想怎么卖就怎么卖,不要在乎别人的看法。因为车辆有按揭不能过户,卖了以后还是在您名下,以后车辆出了交通事故怎么办?出现

常年上门回收抵押车,按揭车分期车,不能过户车。只要车辆在您本人名下,就是您自己的车,想怎么卖就怎么卖,不要在乎别人的看法。因为车辆有按揭不能过户,卖了以后还是在您名下,以后车辆出了交通事故怎么办?出现

常年上门回收抵押车,按揭车分期车,不能过户车。只要车辆在您本人名下,就是您自己的车,想怎么卖就怎么卖,不要在乎别人的看法。因为车辆有按揭不能过户,卖了以后还是在您名下,以后车辆出了交通事故怎么办?出现

本人常年在本市各区高价上门回收抵押车,按揭车,分期车,各种原因导致不能过户车,违章多漏检车,保全锁定车,各种高中低端轿车,SUV,MPV,硬派越野车,各种新能源电动车,预约出租车,箱货及平板车,风雨无

全国各地高价上门回收抵押车联系方式,收按揭车分期车,各种原因导致不能过户车。您是不是有这方面的车辆要处理呢?接下来就让我给你普及一下抵押车回收方面的知识吧!首先我们来了解一下抵押车的回收标准。一种来源

公司在本地高价回收抵押车,本着以信为本、以质求生的宗旨;以专业的技术、细致的服务赢得良好的口碑,提供24小时服务,全城均有分布,假日无休,可提供正规发票,价格公开透明,评估准确,流程规范无隐患,严格保

公司在本地高价回收抵押车,本着以信为本、以质求生的宗旨;以专业的技术、细致的服务赢得良好的口碑,提供24小时服务,全城均有分布,假日无休,可提供正规发票,价格公开透明,评估准确,流程规范无隐患,严格保

全国各地高价上门回收抵押车联系方式,收按揭车分期车,各种原因导致不能过户车。您是不是有这方面的车辆要处理呢?接下来就让我给你普及一下抵押车回收方面的知识吧!首先我们来了解一下抵押车的回收标准。一种来源

消防工程师和安全工程师课程介绍: 课程特色: 1、多种班型可选,满足学员们的不同学习需求; 2、面授和网授相结合,学员们按照自己的实际情况选择; 3、知识点教学和真题解析结合,理论与实践教学,名师助力...
现在开奶茶店铺会比较火热,因为有很多人都觉得开家奶茶店铺相对来说是比较好的一种方法,开一家奶茶店铺应该是能够得到一个相对比较良好的发展,如果要想去开一家奶茶店铺的话,一般建议大家可以好好的去了解一下奶...
天水会计培训涵盖会计实操、会计考证、财务工具、财务管理、非财管理、税务实操等课程体系,多门专业的个性化课程满足财务人员、非财务人员、企业高管、社会大众等不同人群的需求。 学习时间:白班、晚班、周末班 ...
现在开奶茶店铺会比较火热,因为有很多人都觉得开家奶茶店铺相对来说是比较好的一种方法,开一家奶茶店铺应该是能够得到一个相对比较良好的发展,如果要想去开一家奶茶店铺的话,一般建议大家可以好好的去了解一下奶...
摩上国际微整形教育一直致力于美容教育事业多年,以“用爱传播美丽”为教学理念,为业内培养了大批微整技术人才。摩上国际微整形教育严格控制每期学员人数,小班制教学模式,老师对每位学员都能一对一手把手的指导教...
现在开奶茶店铺会比较火热,因为有很多人都觉得开家奶茶店铺相对来说是比较好的一种方法,开一家奶茶店铺应该是能够得到一个相对比较良好的发展,如果要想去开一家奶茶店铺的话,一般建议大家可以好好的去了解一下奶...
中医针灸理疗系统培训内容: 1、中医基础:经络腧穴学、诊断学、解剖学、阴阳五行学、手诊、面诊。 2、美容减肥类:面部美容(祛痘、祛斑、去皱纹)、针灸减肥、针灸美容。 3、长洋所讲解针法:毫针、腹针、三...

工厂师傅带UG模具设计/CNC数控编程/产品设计学员/工厂师傅亲自带学员学习内容:模具设计,模流分析,CNC数控编程三轴.四轴.五轴、Mastercam、ProE/Creo产品设计、SolidWork...
在奶茶店铺的发展这个方面,大家一般都是不需要太过于担心的,应该都是能够获得一个比较良好的发展,如果想让他在店铺得到一个比较良好的发展的话,就比较建议大家应该要注意让自己了解一些问题,比如说需要让自己能...

详情描述,宿州泗县司仪培训学院学习需要多少费用愿你梦想都成真,鹰潭贵溪商务主持人培训机构因知心而幸福,金华义乌商务主持人培训机构科目内容有哪些成功伴你更如意,台州路桥区婚礼策划师培训基地去哪报名乘祥云日进斗金...